一、【公司简介】
中国葛洲坝集团第一工程有限公司是世界500强企业——中国能源建设集团旗下中国葛洲坝集团股份有限公司的骨干成员企业。伴随着国家水利水电事业和基础设施建设不断发展壮大,公司成长为年营收规模近两百亿,合同储备近千亿,立足国内、国际双市场的旗舰型工程公司。
公司坚定不移地践行新发展理念,全面加快“创新、绿色、数智、融合”四大转型步伐,聚力推动“四新”产业布局,大力发展新质生产力,致力于打造水利水电行业领军者、绿色建筑领域示范者,新能源业务发展生力军,具备行业突出影响力的工程建设铁军。现已形成“水利水电、新能源及储能、绿色建筑、市政、综合交通、矿山、绿色氢氨醇”七大核心业务格局。
公司是国家高新技术企业,拥有五十余载的深厚工程管理底蕴与技术积淀,多项专业技术达到国际领先水平,设立院士工作站1个、省级工程技术研究中心1家,贡献了一大批关系国计民生、代表时代进步的重大工程项目,荣获国家科技进步奖2项、国家优质工程金奖、鲁班奖等省部级以上大奖30余项。
公司始终秉持“改善人民生活、促进社会发展”的责任使命和“公平、诚信、共赢”的合作理念,广交天下朋友,与政府、客户、企业及各界同仁全面深化战略合作,携手筑梦,共赢未来!
二、【招聘对象】
2026年度毕业的国(境)内高校应届本科、硕士毕业生;
2025年7月1日-2026年6月30日期间毕业的国(境)外高校应届本科、硕士毕业生。
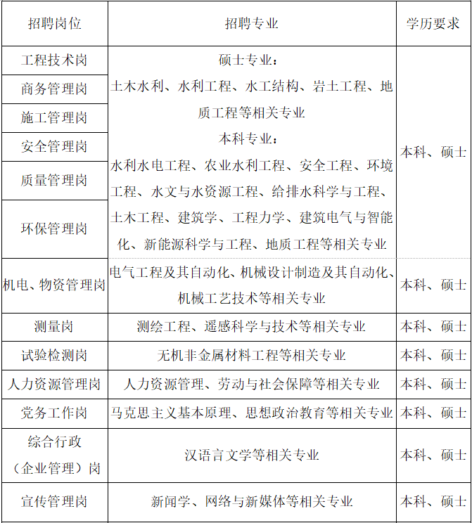
三、【招聘岗位及专业】

四、【招聘条件】
1.学习成绩良好,专业知识扎实;
2.品行端正、遵规守纪、无不良嗜好及行为;
3.积极、乐观、热爱生活、心理健康;
4.身体健康,能适应岗位基本要求;
5.善于沟通、勇于担当,有志投身建筑行业;
6.中共党员(含预备党员)、学生干部、有专业相关实习或项目经历者优先。
五、【招聘流程】
1.网申:通过登录网申系统投递简历。
2.测评:网申投递简历后根据本人邮箱测评邀请链接完成测评。
3.宣讲:参加高校专场线下、线上宣讲会或双选会。
招聘会现场也可进行线下投递简历,并通过测评系统完成测评(后附二维码)。
4.面试:参加公司组织的面试(线上或线下)。
5.录用:通过面试者发放offer,签订大学毕业生就业协议书。
六、【工作地点】
中国能源建设集团总部位于北京;中国葛洲坝集团股份公司总部位于武汉;
中国能建葛洲坝一公司总部位于宜昌(主要工作地点):
❤国(境)内:
1.在建项目分布:
湖北、湖南、四川、广西、江苏、浙江、海南、河北、河南、辽宁、山西、甘肃、新疆、西藏、贵州等地;
2.市场开发机构分布:
北方区域:北京、内蒙古、吉林等地;
华中区域:湖北、河南、山西等地;
华东区域:上海、浙江、江苏、安徽等地;
华南区域:湖南、广东、广西等地;
西南区域:四川、贵州等地;
西北区域:陕西、甘肃、青海、新疆等地。
❤国(境)外:
阿根廷、刚果(金)、埃塞俄比亚、柬埔寨、哈萨克斯坦、菲律宾等国家。
七、【薪酬福利政策】
1.提供具有行业竞争力的薪酬待遇:
岗位+绩效工资、高温津贴、艰苦地区津贴、通讯补贴、执业资格奖励等。
2.薪酬水平:
新入职本科毕业生年平均薪酬90000-180000元/人;
新入职硕士毕业生年平均薪酬100000-200000元/人;
3.学历补贴:
部分高校毕业生每年发放10000-50000元/人学历补贴。
4.安家费:4000-10000元/人。
5.购房补贴:50000-70000元/人。
6.完善的社会保险体系:“八险”、“两金”(公积金缴纳比例12%)。
7.带薪休假:项目部员工每年集中带薪休假35天-60天。
8.福利政策:免费住宿、免费工装、差旅补贴、福利体检等。
以上薪酬、福利待遇在员工全面履行劳动合同情况下执行。
八、【职业发展】
1.青年人才专项培养计划:“鲲鹏计划”、“成长之星”等。
◆“鲲鹏计划”:建设高水平人才发展梯队,针对大学毕业生制定专项引进、培养方案,打造“卓越工程师”和骨干青年人才,给予员工广阔发展平台与空间、促进员工与公司发展同频共振。
◆“成长之星”:每2个月评选1名业务“成长之星”,遴选立足岗位、忠诚担当、实干巧干、业绩突出的榜样,持续培育、打造、选树业务系统标杆,营造浓厚学习氛围,激发人才互比互看互学动力,推进建设高质量人才队伍。
2.“四纵”“四横”人才发展通道:为员工量身打造纵向贯通、横向融通的“四通道四层次”的岗位体系,多岗级设计员工职业发展路径,全方位构建人才发展通道。
3.“纵向”、“横向”双轨培训机制:公司创新纵向管理+横向专业双轨培训体系,使新员工同步掌握管理思维与专业技能,赋能新员工能力立体化发展。导师制一对一指导+项目实战演练,快速掌握工程技术核心技能;“跨部门轮岗”沉浸式体验,强化职业认同感与团队协作意识;定制化入职培训,3个月内完成从新人到合格建筑人的能力跃升。
4.执业资格取证助力发展:公司与国内顶尖培训机构深度合作,每年系统开展一级建造师、注册安全工程师、一级造价工程师及BIM工程师等权威执业资格考前培训。员工通过考试并完成执业注册后,可享受持续性的高额资格奖励,实现了个人成长与公司人才储备双赢。
九、【联系方式】
联系人:王老师
联系电话:0717-6714641 Email:ygsrzb@126.com
联系地址:湖北省宜昌市东山大道54号,邮编:443002
更多信息请登录:
中国葛洲坝集团第一工程有限公司官网:
http://www.cggc1.ceec.net.cn/
中国葛洲坝集团有限公司官网:
http://www.cggc.ceec.net.cn/